judicious...ass...vital
The judicious use of one's ass seems like a vital skill
Sponsored by Music City Hypnotherapy
Facebook for nerds
you're down a beer
I am the bat
NHL Players Admit They Have No Idea How Line Changes Work | The Onion - America's Finest News Source
amberagard is learning about pipes right now
is it prepostorous?
We will never recognize Tanganyika!
drop the hammer
you gotta probe, you gotta get in there and feel around
Do you even coleco vision, bro?
isn't that already a thing? in air?
Awesomium webkit is being used to pull in a web browser as a texture for a 3D object
So we know the universe is expanding, because we've all seen Annie Hall...
this is called a circle twerk
i've obviously never heard cwage talk about mister rogers
this could be better
Let's make this so awesome the cops show up.
turns out the back is actually the front of the building
hey, the build's red'' ''but the history is soooo clean
No variable reassignment is awesome. It's so hot.
Hey, Bob, I realize you once took out a Wehrmacht pillbox with a P-38 can opener and a box of damp matches, but you sure look like a sissy behind the wheel of that MG TC.
leer into it
Oh, I thought you were talking about shit that mattered.
We need to be more collaborative and iterative
We should use confluence to do a better job of creating detailed requirements
throw in extra licenses. We want to spend x so we can capitalize it
i yolo'd when i should have ohno'd
Acting!
oh wow! I thought mine was big
Welcome to Adulthood: It Gets Worse
This glow was discovered accidentally in 1964 by Arno Penzias and Robert Wilson, who initially mistook it for interference caused by pigeon droppings on their antenna.
There are 10 types of people in the world. Those who understand hexadecimal, and f the rest
I have no idea what's going on.
Target staff IGNORED security alerts as hackers slurped 40m customers' card details • The Register
what you have should be sufficient
Fuck you.
This Hooters bikini contest totally fucked up my game.
In particular we show that with as little as 200 signatures we are able to achieve a reasonable level of success in recovering the secret key for a 256-bit curve.
If I dont start some shit and kick 20 bad asses fore noon, my whole day seems kinda dull
the great thing about my job is that if some service I need is unavailable, I can just go have a cup of coffee or something until it's back
that's dumb
Your radar gun would also vaporize the car. This is a problem, in one sense, but it's also a solution.
I am boobs
We see you have nginx in the diagram. Could you use one of our F5s instead?
that's for me to check out my teeth and guns
Butt frets that the day may come when Tennesseans will no longer be able to sign their names legibly or read the Bill of Rights in its original form.
DON"T EAT THE DRIED FRUIT IN THE KITCHEN!!!
I do machining myself, manual lathe, mill, surface grinders.
distributed lock manager
Oh, I also find myself charming.
never again
I've never seen anything like it in all my years. They put a dead possum in a box. And I had to maneuver my CraneWorks 1000 pickup bed crane to get the damn thing outta there!
heh. I'm going to moisture your barrier
Your choices of guest operating systems are Windows 2008 R2 Enterprise SP1 and Red Hat Linux RHEL 6.2
The next thing to do is make a timeserver available to the esx hosts. We have an internal meeting to discuss that today
twss
let me know if you want another.
you're on me tonight.
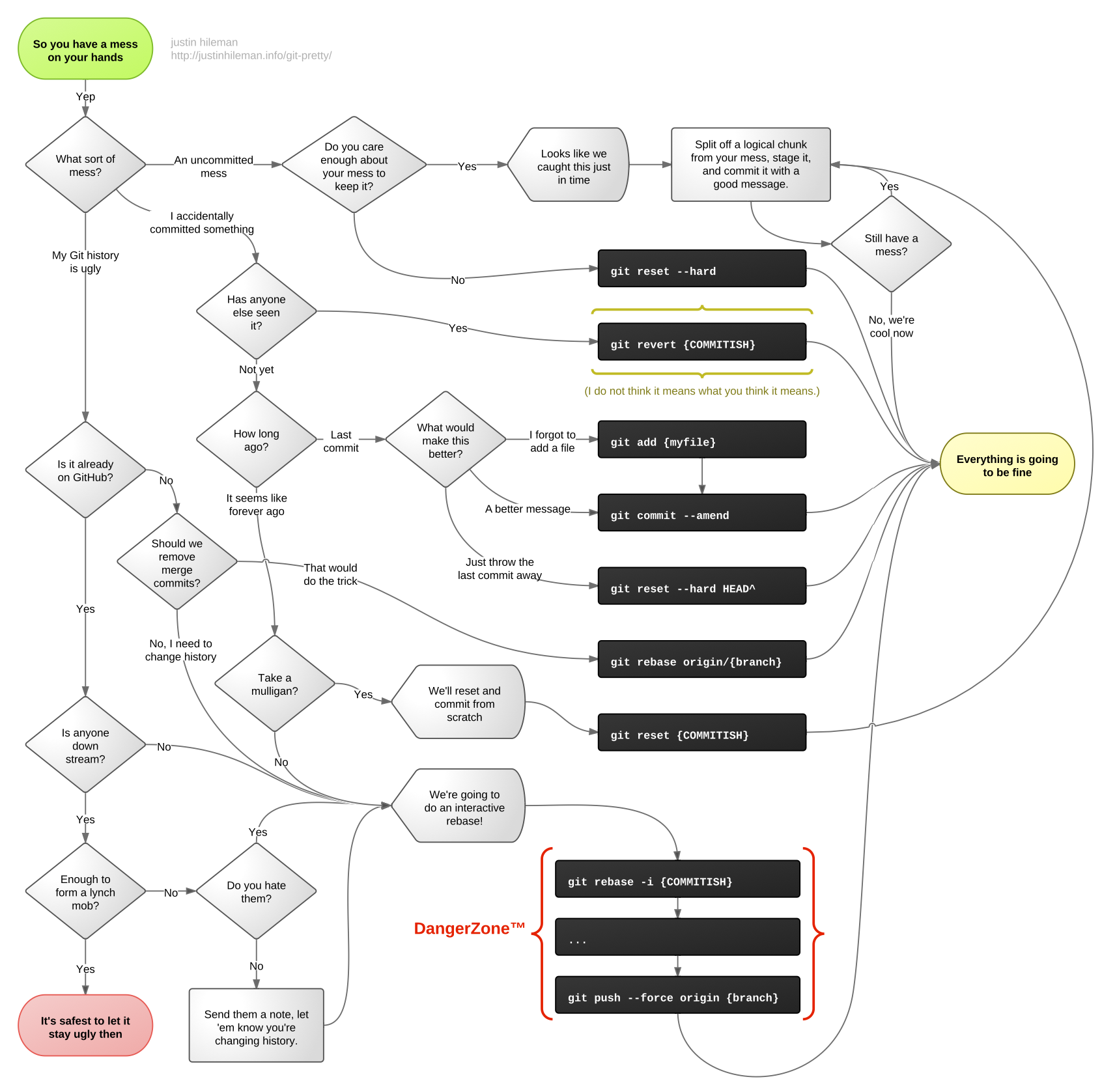
What is this gitbit or whatever?
Buses being held at MCC due to icy road conditions
The optimistic people are learning English, the pessimistic people are learning Chinese, meanwhile, the realistic people are at home cleaning their assault rifles.























































































































































